Zum Inhalt springen

Archiviert

Dieses Thema ist jetzt archiviert und für weitere Antworten gesperrt.

The King 1942

WWII Mod für BFV

Empfohlene Beiträge

Geschrieben
wieso ne WW2 Mod wenns BF 1942 gibt :)
Geschrieben

Aber echt. Der hat nur keine lust was zu lesen :D

Geschrieben

passiert hier nochmal was?

oder ist projekt schon tod

Geschrieben

Nö es wird fleißig gearbeitet :)

Geschrieben

zu sehen gibts nix, oder?

Geschrieben

also man kann doch davon außgehen, dass nix mehr passiert mit der mod, oder lieg ich da falsch?

Geschrieben
also man kann doch davon außgehen, dass nix mehr passiert mit der mod, oder lieg ich da falsch?
Geschrieben

Ich glaube die einzige Mod,die echte Chancen hat im Bereich ww2 ist BG42.

Geschrieben
also man kann doch davon außgehen, dass nix mehr passiert mit der mod, oder lieg ich da falsch?
Geschrieben

Wir suchen immer noch Coder, Modler und Skinner!

post-32-1086089272_thumb.jpg

post-32-1086089272_thumb.jpg

Geschrieben

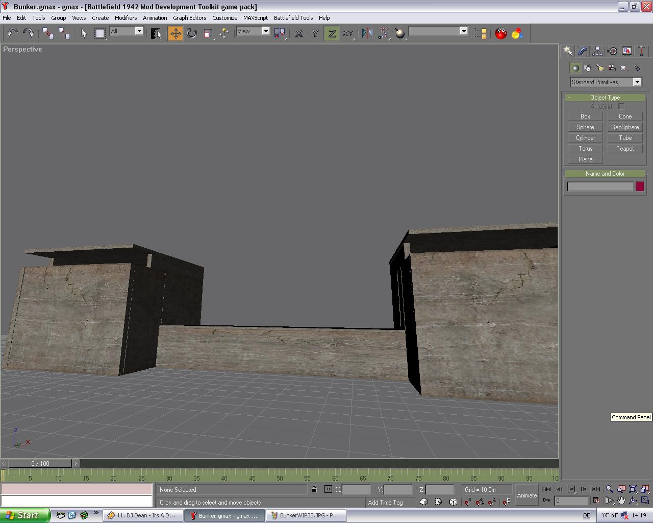
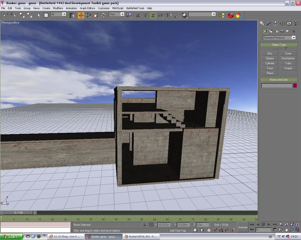
Jedoch bin ich beim Modlen erst ein Anfänger und der Bunker ist einfach zu eckig!

post-32-1086089376_thumb.jpg

post-32-1086089376_thumb.jpg

Geschrieben
Wir suchen immer noch Coder, Modler und Skinner!
Geschrieben
Wir suchen immer noch Coder, Modler und Skinner!

wieviele leute habt ihr denn ?

Geschrieben
wieviele leute habt ihr denn ?
Geschrieben

Die Homepage ist noch nicht. Aber in Arbeit. Jedoch machen mich bei der Homepage 5gb Traffic nervös :D



  • Wer ist Online   0 Benutzer

    • Keine registrierten Benutzer online.
×
×
  • Neu erstellen...

Wichtige Information

Wir haben Cookies auf Deinem Gerät platziert. Das hilft uns diese Webseite zu verbessern. Du kannst die Cookie-Einstellungen anpassen, andernfalls gehen wir davon aus, dass Du damit einverstanden bist, weiterzumachen.